中国养老产业年度报告
(2014)
卷首语
随着老龄人口逐年递增、居民收入水平持续提高、健康意识不断增强,养老产业作为快速成长的综合性朝阳产业,正在以前所未有的速度、广度和深度,成为老龄化社会的基础性产业、支柱性产业和战略性产业。在很长一段时间以来,站在时代风口的养老产业,还存在这样那样的问题:
产业发展速度落后于社会老龄化进度、养老产品与服务无法完全满足老年人群的实际需求、现有养老地产开发更多沿用传统地产开发与营销模式、养老服务与专业化护理人才严重短缺、尚无行业普适的商业模式和运营模式。面对问题和压力,一系列利好政策的出台、资本的蜂拥而至、政府的引导扶持,使得养老产业的热度升温。在刚刚闭幕的第十二届全国人民代表大会上,国务院总理李克强在政府工作报告中,14 次提到“养老”,在 2015年的工作安排中与养老产业相关联的多个产业也被重点提及。政府开始大力鼓励社会资本发展养老产业、加大对养老服务业的扶持力度,期望养老服务业在经济转型升级中,成为一个新的消费热点,同时在发展中解决养老产业自身的诸多痛点。
2014 年也是房地产企业、保险行业全面投向养老产业的一年,从养生养老到健康管理,养老成为资本市场重点关注的产业,而传统房企也开始扮演主导产业整合式发展的角色,伴随着移动互联网、物联网的繁荣发展,移动化、智能化都将推进养老产业的创新发展。相信在社会需求、政策引导和资本投入的共同推动下,2015 年的养老产业,将涌现出更多发展和投资机会,规模化、品牌化、连锁化、社群化将成为新趋势,多产业融合发展的“养老+”时代已经到来!
目录
第一章 养老产业概述
一、相关概念
(一)老龄化
(二)养老产业
二、我国人口老龄化现状
三、国外养老产业发展概况
(一)欧洲养老产业发展现状综述
(二)美国养老产业发展现状综述
(三)日、新养老产业发展现状综述
(四)港、台养老产业发展现状综述
四、国内养老产业发展现状
(一)政府层面
(二)从业人员层面
(三)资本层面
(四)社会需求层面
第二章 2014 中国养老产业政策环境扫描
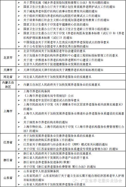
一、政策发布情况
二、政策解读
(一)大力支持,鼓励社会资本发展养老
(二)政策制定渐成体系,推动行业发展
(三)清晰职责边界,政府关注重点人群
(四)各有侧重,地方养老政策积极跟进
三、政策深度分析
(一)持续加大养老地产政策支持力度
(二)重点扶持重在服务的居家养老
(三)多行业融合发展将获得更多支持
第三章国内主流养老模式分析
一、“养老+地产”模式
(一)亲和源的“社区化养老”
(二)绿城的“学院式养老”
(三)保利的“三位一体养老模式”
(四)万科的“邻里式养老”
二、“养老+旅游”模式
(一)“候鸟式”养老
(二)异地养老
(三)农家式养老
三、“养老+医疗健康服务”模式
(一)“线下实体+线上远程医疗”
(二)医护养生型养老机构
(三)由医而养模式
(四)轻资产、易落地模式
四、“养老+资本”模式
(一)国有资本投资模式
(二)产业资本投资模式
五、典型的“养老+”案例
第四章养老产业从业机构扫描
一、养老产业从业企业名录
二、从业企业发展预测
(一)产业中企业分工专业化
(二)地产企业融资渠道多样化
(三)养老服务配套体系全面化
(四)养老服务产品大众化
第五章 养老产业行业观察与观点
一、中国养老产业现存问题剖析
(一)产业发展速度与现实购买力提升有脱节
(二)养老产品供给类型与实际需求不匹配
(三)缺少成功且普适的商业模式及运营模式
(四)专业的养老服务从业人员严重短缺
二、养老产业发展趋势预测
(一)养老机构呈现规模化、品牌化、连锁化趋势
(二)居家养老和社区养老将仍是养老产业主战场
(三)房企主导养老地产的产业链下延将成新方式
(四)定制化的互动体验式养老产品设计更受欢迎
(五)智能化养老将更加普遍应用成为产业新宠
三、中国养老产业发展机会总结
第一章 养老产业概述
一、相关概念
(一)老龄化
根据 1956 年联合国《人口老龄化及其社会经济后果》确定的划分标准,当一个国家或地区 65 岁及以上老年人口数量占总人口比例超过 7%时,意味着这个国家或地区进入老龄化。1982 年,在维也纳老龄问题世界大会上,确定 60 岁及以上老年人口占总人口比例超过 10%,标志着这个国家或地区进入老龄化。
(二)养老产业
(1)广义界定
全球养老产业研究中心(OLDAGE)指出,养老产业是针对不同年龄、地域、气候、环境、亲情习惯、心理状态、社会发展文明和经济基础、执政水平和力度作为基础,面向个体提供的生命保障产业。养老产业是为实现生命的长期健康和幸福而提供服务的各种产业和研究的总和,其服务的对象不仅局限于一定年龄阶段的老年人群体,是覆盖生命全过程各个年龄段的需求研发、设计、准备和应用的产业。
(2)狭义界定
养老产业是指为有养生需求人群和老年人提供特殊商品、设施以及服务,满足有养生需求人群和老年人特殊需要的、具有同类属性的行业、企业经济活动的产业集合,是依托第一、第二和传统的第三产业派生出来的特殊的综合性产业,具有显著的公共性、福利性和赢利性,具体包括老龄用品业、老龄服务业、老龄房地产业和老龄金融业四大板块。
二、我国人口老龄化现状
1999 年,中国 60 岁以上老年人达到 10.3%,标志着中国已进入老龄化社会。据国家统计局数据,截至 2014 年底,我国 60 周岁及以上老年人口21242 万人,占总人口的 15.5%,65 周岁及以上人口 13755 万人,占总人口的 10.1%。全国老龄办 2013 年发布消息预测,未来 20 年平均每年增 1000 万老年人,到 2050 年左右,老年人口将达到全国人口的三分之一。
我国的老龄化呈现基数大、速度快、 未富先老”、高龄化趋势明显等特点。

三、国外养老产业发展概况
(一)欧洲养老产业发展现状综述
欧洲多为高税收、高福利国家,生活压力小,养老背后的主要驱动因素是政府的高福利。欧洲各国多以社会养老为主,政府、慈善团体、非营利机构和社会捐赠出资修建养老院和老年社区,并聘用专业的服务公司对其进行管理和运营。另外,欧洲养老方式呈现相对多元化趋势,如德国的社会化养老包括居家养老、社区养老、机构养老、以房养老和异地养老等类型,而丹麦则出现了 DIY 自助养老及跨国养老等新型养老方式。政府将养老更多地放在民生视角下考量,在社会保障体制中,老年人被赋予了独立生活的经济能力;在福利设施、服务体系以及居住环境等方面,针对老年人的生理情况,采用不同层次、不同类别的设计。经过多年发展,欧洲已有包括养老金体制、养老意识、从业人员专业水平等各方面的成熟配套,养老体制相对完善。
(二)美国养老产业发展现状综述
美国养老经过 40 年发展历程,形成了以居家养老、社区养老和专业护理机构养老为主的三种养老方式,政府层面重点推动居家养老。另外,美国是一个崇尚自由市场经济的国家,强调政府对市场不应有过多的干预,故其养老产业呈现高度市场化的态势,且多以盈利为目的,政府仅为低收入人群提供福利性养老住宅,并从保险、税收、政府采购等方面保障养老产业的发展。美国养老机构设置有各种各样的俱乐部,开设的课程和组织的活动超过80 种以上,其盈利模式主要分为向客户提供服务收费、销售养老住宅收费、出租养老社区收费三种。
(三)日、新养老产业发展现状综述
日本和新加坡因为有较雄厚的经济实力,一方面汲取了西方社会福利养老的特点,充分赋予老年人优厚的社保;另一方面,基于传统东方家庭观念的延续,同时致力于开发家庭养老的功能。
日本 1970 年就已进入老龄化社会,按照世界银行预测,到 2015 年,日本的老龄人口的比重将达 25.4%,远远超过英美两国老年人口的比重。日本的养老模式在参照西方发达国家经验的同时,更注重本国孝敬老人的传统,在实践中逐渐形成以社会保险、社会救济、社会福利和医疗保健为主要内容的养老体系,养老产业以居家养老、社区养老与机构养老并重,注重引进社会资本,政府与市场合作开发的混合模式,国家围绕养老保险、医疗保险等内容的政策不断调整,鼓励机构养老和居家养老相结合。
2014 年,新加坡 65 岁以上的人口比例从一年前的 11.7%增加到 6 月底的12.4%。新加坡的养老产业为“居家养老”型,以房养老为主要方式,组屋体系为载体、鼓励子女与老年父母临近居住。在老龄化背景下,催生了医疗、休闲等一系列新兴产业和一些优秀的上市公司。政策和制度上不断在完善,政府鼓励运用金融手段、推出“乐龄公寓”计划等促进养老产业的发展。
(四)港、台养老产业发展现状综述
2015 年 1 月 15 日,香港特区政务司司长林郑月娥表示,香港人口在未来 20年会急速老化,预计到 2041 年,每 3 人中则有 1 人达 65 岁或以上,75 岁以上的人口占比将由 7.7%上升至 2041 年的 18.9%。香港现有的养老服务主要靠志愿机构提供或外包给专业公司,政府提供资金支持。居家养老、日托中心及机构养老是香港养老的几种模式,其中机构养老又根据院舍种类划分为疗养院、护养院、护理安老院、安老院、老人宿舍等,针对不同情况的老人照护程度也不尽相同。
根据台湾“发展委员会”推估,2014 年平均约每 6 个年轻人要扶养一个老人,10 年后,平均每 3.6 个年轻人就得担负起照顾一个老人的责任,养老压力加大。台湾的养老模式分为公营模式、财团法人模式、政府民间合作模式,养老方式以居家式照顾、社区式照顾为主,机构式照顾为辅。台湾养老产业的发展逐渐趋向与医疗、养生等其他领域结合,以政府力量为主导,逐渐开放市场,并试水政府合作。
四、国内养老产业发展现状
(一)政府层面
一方面,政府主导型养老机构建设逐渐减少,国家及地方各级政府于2014年各自出台了一系列促进全国和地方养老产业发展的政策文件,其中对鼓励和扶持社会资本投资进行养老机构建设的各项优惠福利及建设运营补贴,进行了详细规定,加大力度促进社会力量参与到未来养老产业发展中来。另一方面,政府也出台了系列战略性文件,确定了我国养老产业的发展目标,如 2015 年,民政部将健全贯彻和实施《老年人权益保障法》、 国务院关于加快发展养老服务业的若干意见》、《社会养老服务体系建设规划(2011-2015 年)》的配套法规、规章及政策措施,大力推进养老服务设施建设,力争各类养老床位达到 663 万张,在今年的全国两会上,民政部长李立国接受媒体采访时就重点提到:在十三五期间养老服务事业的目标,要达到每千名老年人拥有养老床位数达到 35 张—40 张,日间照料服务设施要覆盖所有的城市社区和 50%以上的农村。另外,政府对养老保险制度、老年人生活补贴、养老人才培训、智能养老、养老设施建设标准等方面也制定了相关规定,力求营造养老产业发展良好的政策和社会环境。
今年 2 月份,民政部、发展改革委、教育部、财政部、人力资源社会保障部、国土资源部、住房城乡建设部、国家卫生计生委、银监会、保监会等十部委联合发布《关于鼓励民间资本参与养老服务业发展的实施意见》,更是将促进养老服务业发展的措施具体化,以实质性推动养老服务业发展。
(二)从业人员层面
2013 年中国失能、半失能老人达 3700 万。以每年新增老龄人口 800 到 900万计算,到 2020 年,老龄人口 2.5亿,其中失能、半失能老人等比例增加至4579万人。如果按国际公认的 3 位失能老人,就需配备 1 名护理人员计算,我国现在需要的养老护理人员数量大约在 1000 余万人,到 2020 年所需的养老护理人员数量将增至 1500 余万人。另外, 民政人才中长期发展规划(2010-2020 年)》规定,至 2020 年,我国要实现“培养 600 万名养老护理员”的目标。但与我国老龄人口基数及增长速度相比,其所需的专业养老从业人员的人数仍然巨大,与我国养老产业的发展速度不匹配。养老从业人员的缺乏成为未来几年养老产业发展必须应对和解决的关键问题。
(三)资本层面
需求与供给方面,中国老龄科学研究中心调查显示,我国城市 42.8%的老年人拥有储蓄存款,预计到 2030 年,老年人的退休金总额将超 7 万亿元。与此同时,“银发经济”也在逐渐升温,目前我国养老服务市场消费需求在 3 万亿元以上,2050 年左右将达到 5 万亿元,养老需求的潜力巨大。但根据不完全测算,当前每年为老年人提供的产品却不足 1000 亿元,需求持续旺盛,但有效供给不足。
产业规模方面,全国老龄办副主任鲍学全在 2014 年首届中国康养产业发展论坛演讲中表示,中国老年产业的规模到 2020 和 2030 年将分别达到 8万亿和22 万亿,对 GDP 拉动分别达到 6%和 8%,产业远景十分可期,将成为名副其实的国家经济的支柱点。
资本投入方面,针对养老产业的资本投入分为国有资本、产业资本和个人资本。2014 年产业资本集中发力养老产业,最踊跃的当属面临转型的传统产业,如酒店业、餐饮业、医药业等。据不完全统计,已有 10 余家保险企业、80 多地产开发企业和大量的外资投资企业布局中国养老地产市场,投资总额超过人民币3000 亿元。产业资本的投入预示着养老产业开始进入发展的上升通道。另外,各地的国有企业以其雄厚的资金实力、低廉的土地资源和良好的信誉,纷纷投资养老产业,有效整合上下游资源,形成“强强联合”,更有利于提升养老产业的整体水平,具有极强的带动和示范效应。
综合分析市场需求、产业规模及现有资本投资,未来养老产业的资本投资将会进一步增加。
(四)社会需求层面
老龄人口快速增长、家庭结构变化等因素,导致老年人尤其是高龄老年人对生活照料、康复护理、医疗保健、精神文化等方面的需求日益旺盛。另外,包括退休金、储蓄、再就业收入、赡养费及房产等在内的老年人的收入水平将不断提高,为养老产业的发展奠定了巨大的市场需求量。截至 2014年 12 月底,全国养老床位已达到 551.4万张,每千名老年人拥有养老床位仅为 26 张,市场供给缺口巨大。
第二章 2014中国养老产业政策环境扫描
一、政策发布情况
自 2013 年“养老元年”之后,国家在 2014 年对养老服务产业全力支持,先后几十部养老相关政策密集出台,对养老规划用地、服务运营、资金支持、人才培养、医疗护理、养老保险制度及政府在其中的责任界限进行了详细规定和说明,政府高度重视社会养老问题,从各个层面全面推动养老产业的系统化发展,养老产业面临前所未有的发展良机。
地方层面,以北京为代表的的各省市地方政府积极响应国家养老政策,根据自身养老产业发展现状及未来目标,相继出台一系列政策文件,纷纷从保障老年人基本生活、扶持养老服务业发展、社会办养老机构补贴、老年友好型社会建设、养老保险、老年医疗保障等各方面,助推各地养老产业由混沌期走向规范和序发展。




二、政策解读
(一)大力支持,鼓励社会资本发展养老
国家及地方各级养老政策内容中,均将积极鼓励和引导社会资本参与养老产业发展提升到重要位置,政府负责引导和监督并将所有权和经营权交给社会投资者,共同提高养老事业的服务质量和效率。
2014 年 11 月份出台的《国务院关于创新重点投融资机制鼓励社会投资的指导意见》规定,放开非公立养老机构的自主定价权、鼓励社会资本进入健康养老领域,还提出了对非营利养老医疗机构一律免征有关行政事业收费,对营利性医疗、养老机构建设一律减半征收有关行政事业性收费。2014 年两会,31 个省份的政府工作报告均涉及社会资本进入养老产业,内容上一是支持民办养老,鼓励养老要与多种消费业态相结合,二是把养老作为扩大消费的手段和对象,进一步释放民间投资潜力,三是通过税费减免、建设和运营补贴等措施降低社会资本进入养老产业的限制门槛,积极推动和实现养老产业政府力量与社会资本联动的发展模式。
(二)政策制定渐成体系,推动行业发展
随着社会养老需求的增加以及养老产业由初级的养老地产逐渐扩展到老年护理、老人用品、养生旅游及教育、咨询、金融等产业板块,各级政府对养老产业的重视,其政策的制定也越来越注重解决养老产业所面临的实际问题,且内容涉及规划用地、服务运营、金融支持、加强政府责任等养老产业的诸多方面,并以实际解决突出问题为重点,政策制定渐成体系,并具有很强的实际可操作性。
在养老产业的发展中,用地难、养老服务水平低、专业养老从业人员严重缺乏等问题成为困扰养老行业的难题。2014 年相关部委先后出台了《关于加强养老服务设施规划建设工作的通知》、 养老服务设施用地指导意见》、 关于推进城镇养老服务设施建设工作的通知》等有关养老设施规划建设文件,为解决养老设施建设的用地问题提供了政策保障。另外,《关于加强养老服务标准化工作的指导意见》、 关于加快推进养老服务业人才培养的意见》及《关于加快推进健康与养老服务工程建设的通知》三部文件的出台,首次从政策角度丰富了养老服务的内涵,明确提出了健康、养老服务体系建设及养老服务人才培养的相关任务,对于提高养老产业的服务水平具有深远意义。
(三)清晰职责边界,政府关注重点人群
随着各种政策和改革措施的出台,政府在养老服务保障中的责任和边界逐步清晰,逐步调整公共财政支出结构,并向保障困难老人的服务需求上倾斜。2014年 9 月出台的《关于做好政府购买养老服务工作的通知》,要求根据养老服务的性质、对象、特点和地方实际情况,重点选取生活照料、康复护理和养老服务人员培养等方面开展政府购买服务工作;10 月下旬发布的《关于建立健全经济困难的高龄、失能等老年人补贴制度的通知》,要求进一步加大公共财政支持力度,切实解决经济困难的高龄、失能等老年人的后顾之忧,推动实现基本养老服务均等化。从这些政策和措施可以看出,政府的财政资金主要投入到优先保障孤老优抚对象,经济困难的孤寡、失能、高龄等老年人的服务需求上,明确了政府的职责边界。
(四)各有侧重,地方养老政策积极跟进
除了积极响应国家相关养老政策号召之外,各地方也在国家养老政策要求及指导下,各自相继颁布了一系列符合各地方养老产业实际的政策文件,具体指导各地方养老产业的有序发展。如 2014 年北京先后出台了《北京市居家养老服务条例》(2015 年 5 月 1 日起执行)、《关于进一步推进北京市养老机构和养老照料中心建设工作的通知》、《北京市 31 项养老照料服务将有操作标准》、《北京市居家养老服务保障条例》等政策,注重推动养老机构医疗条件全覆盖、扩大居家养老服务的覆盖范围,同时充分利用北京的科技优势,大力发展智能养老服务,其养老政策倾斜和模式更加具有“普惠”性,尤其是医养结合方面的推广更是不遗余力。再如上海本地出台的政策,主要以鼓励民间资本进入养老产业、规范养老机构和产业发展、社区互助互帮养老等为重点,逐渐脱离最初的混沌期,开始进入规范、有序发展。
三、政策深度分析
(一)持续加大养老地产政策支持力度
社会资本参与养老产业,以养老社区开发运营为主的养老地产最为集中,据不完全统计,目前已有万科、保利、首创、绿城、龙湖、复星、远洋地产等开发商在养老地产上争夺市场份额。随着养老产业从养老地产扩展到老年护理、老人用品、养生旅游及教育、咨询、金融等产业板块,养老地产的投资热头似乎已过。但 2014 年 4 月,国土资源部发布了《养老服务设施用地指导意见》,针对养老地产的政策落地,国家优惠政策给出了明确规定。这意味着建设性养老用地有了国家规范,出让或租赁建设用地使用权可以抵押获取资金,拓展融资渠道,减缓资金压力。养老地产土地政策的落地,标志着养老地产享受国家优惠政策的开端,接下来针对养老地产的税费、津补贴等的政策也有望陆续出台。借助政策东风,养老地产将迎来新一轮发展机遇。
(二)重点扶持重在服务的居家养老
2014 年,《关于加快推进养老服务业人才培养的意见》、《民政部办公厅关于开展国家智能养老物联网应用示范工程的通知》、 关于加强老年人家庭及居住区公共设施无障碍改造工作的通知》等政策的出台,标志着国家对养老服务水平的重视。老年友好型社会环境建设、养老服务专业从业人员培养、养老机构服务水平的提升将是未来几年政府养老产业发展的重点。
2015 年 1 月,在全国养老产业中具有领头地位的北京市,出台了《北京居家养老服务条例》,指出要以居家生活的老年人需求为导向,政府为主导,社区为依托,社会力量为支撑,为居家生活的老年人提供以解决生活不便为主要内容的服务,进一步表明了地方政府对居家养老重视程度的提升。由此可推断,未来几年,全国及各地方政府对居家养老的政策扶持力度将进一步加大。
(三)多行业融合发展将获得更多支持
2013 年国务院常务会议提出,推动社会力量成为发展养老服务业的“主角”,推动医养融合发展,探索医疗机构与养老机构合作新模式,促进养老服务与医疗、家政服务、保险、教育、健身、旅游等领域互动发展,多种行业融合发展成为未来养老产业品质提升的关键。2014 年《民政部办公厅关于开展国家智能养老物联网应用示范工程的通知》等政策文件的出台,也意味着智能科技的应用将是未来养老产业发展的创新趋势。
第三章国内主流养老模式分析
2015 年 3 月,李克强总理在做政府工作报告时指出,“要深化服务业改革开放,落实财税、土地、价格等支持政策以及带薪休假等制度,大力发展旅游、健康、养老、创意设计等生活和生产服务业”。养老服务业作为转型发展的重要产业,巨大的市场需求,催生了各种业态形式, 养老+”理论所产业的养老模式将成为中国养老产业发展的主流。
一、“养老+地产”模式
中国社会老龄化速度加快带来养老设施的需求剧增,市场供应严重不足。巨大的行业投资价值及国外成熟养老地产市场收益高、稳定性强等特点,吸引了传统房企急需通过投资养老地产实现转型和盈利。因此各类机构纷纷进入养老地产的投资、开发、运营领域,并以传统房地产开发商、产业投资者、保险公司、政府及国外投资机构为主力。
现有的养老地产开发主要以为老龄市场提供养老住房及配套的医疗及生活服务功能为特色,包括养老功能嵌入式的社区、养老机构及利用闲置设施改建的养老住宅三种养老地产开发模式,其盈利点主要来自住宅的出售或租赁费用、医疗健康服务费用及日常管理费用等。
主要包括如下几种类型:
(一)亲和源的“社区化养老”
亲和源老年公寓是一个以会员制为主要形式,以实现健康、快乐的老年新生活为目标,融居家养老和机构养老为一体的中、高档养老社区。整个社区全部采用无障碍设计加“生活、快乐、健康”管家式的服务,不同于传统意义上的养老院,是个不脱离社会,既独立又开放的老年生活社区。
(二)绿城的“学院式养老”
2013 年 7 月,绿城尝试“学院式养老”的首个项目——乌镇雅园样板区,正式对外开放。与国内其他养老地产项目不同,绿城养老地产以“颐乐学院”为依托,在为老年人创造好的硬件环境的同时,更注重老年人的精神文化生活,不仅为老年人提供好的住宅条件,还有医疗、护理、学习等各方面的学院式养老项目。但这种学院式养老模式很难复制,在可操作性、运营成本管控、资源以及地域选择上都有一定要求,目前更适合在北京、上海等大城市发展。
(三)保利的“三位一体养老模式”
2012 年,保利地产首个养老项目北京和熹会在京亮相。保利地产认为养老产业既要根据老人需求设计居住环境并建设住宅,又要运营养老设施,提供专业的服务。保利地产的养老模式强调“三位一体”:以居家为基础,统一服务标准;以社区为依托,统一配套标准;以机构为支撑,统一专业标准,关注传统、心理、生理需求。基于“三位一体养老模式”,保利养老产业通过居家养老收取一定的服务费用补贴成本,社区养老采取使用权限时租赁费和四大社区配套服务收费,机构养老以专业介护服务费平衡运营成本,构建微利盈利模式。
(四)万科的“邻里式养老”
万科的养老服务通过出售使用权的方式来实现,定位面向中端主流人群。一碗汤的距离”是万科描述社区养老常用的一个概念,意为住进社区养老公寓的老人,和子女距离不要太远,“送来一碗汤,端到老人手中还是热的”,关注老人的亲情需求。相对于目前一些养老项目运营的规模化、孤岛化、机构化等问题,万科提倡的养老标准为小型化、社区化、去机构化、刚需化。
二、“养老+旅游”模式
在养老地产开发的基础上,随着养老市场需求的多样化发展,老年人开始追求不一样的养老体验,于是养老产业开始与旅游、酒店等产业融合,向老年市场推出旅游养老、分时度假养老、休闲农业养老等,为老年人提供集合住宅、旅游、休闲、自然养生、疗养康复、精神寄托等功能为一体的综合休闲体验式养老产品。
主要包括如下几种类型:
(一)“候鸟式”养老
“候鸟式”养老模式主要分三种居住类型:一是候鸟型,每年夏天去住3至 4 个月,这种类型超过 60%;二是定居型,除过年过节或单位组织活动外,平时都住在目的地,一年要住 8 至 10 个月,这种类型超过 30%;三是疗养型,主要是大病初愈后的疗养康复。
(二)异地养老
异地养老是指老年人离开现有住宅,到外地居住的一种养老方式,包括旅游养老、度假养老、回原籍养老等。在异地逗留时间的长短是区分候鸟式养老与异地型养老的主要标准,异地养老的逗留时间一般比候鸟式养老要长。
(三)农家式养老
农家式养老是指城市中的老年人为了追求更好的环境品质,而选择到生态品质更好、空气质量更佳、外部环境更安静的农村,采取置业或者租赁的方式来进行养老的一种方式。
三、“养老+医疗健康服务”模式
医疗与健康服务是所有类型养老机构不可或缺的服务内容,也是老年人选择养老机构的重要衡量指标。“养老+医疗健康服务”模式的参与主体主要为各养老机构、各康复医疗、养生护理等医疗机构以及与健康服务相关的投资、咨询与产品规划设计机构,以为养老机构业主及机构外老年人消费者提供健康医疗服务功能为主。主要包括居家式日常生活护理、机构式康复疗养和日常服务式的健康管理 3 种类型,且各类型均随着消费者需求变化呈现出创新发展的趋势。
主要创新形式如下所示:
(一)“线下实体+线上远程医疗”
利用线下优质医疗资源,与物联网、云计算等新技术结合,发展线下实体+线上远程医疗模式,利用大数据优势,将优质医生资源集中到线上,可以部分解决医疗资源紧缺问题。比较典型的如东软熙康医疗、沈阳蓝卡等。
(二)医护养生型养老机构
在养老机构中引入医疗护理资源及特色养生资源,为机构中老人提供系统的医疗护理服务和养生保健产品,保利、燕达均采取这种模式。
(三)由医而养模式
三种主要形式:一种是产业资本通过联合、收购医院等来获得医疗资源,如凤凰股份同品牌医院合作进军养老,上市公司运盛实业收购上海国际医学中心,广州金鹏通过并购进入医养领域等;二是以医疗或者护理为主,同时提供养老服务,最典型的如英智康复医院;三是随着医疗体制改革和医生自由执业的解放,以及大健康产业的发展,由品牌医生建立的中小型养老养生机构,以预防和健康、养生为主,这种形式尚处于萌芽期。
(四)轻资产、易落地模式
主要以第三方平台为主,为养老健康服务提供咨询、策划和信息、培训等服务,如世联地产与台湾恒安照护集团合资成立的医疗服务公司。
四、“养老+资本”模式
“养老+资本”模式的参与主体主要为各养老产业投资方,包括政府机构及公益组织、各医疗机构、保险类企业、房地产企业、外资企业及其他涉及养老的民营企业。各类资本对养老这个极富潜力的市场更加看好,险资、房地产资金、PE/VC 以及信托开始呈规模进入,其投资资本类型包括国有资本投资、产业资本投资和个人资本投资,以国有资本投资和产业资本投资两种资本模式为主。
(一)国有资本投资模式
国企涉老是 2014 年最为耀眼的投资焦点。处于发展初期的养老产业,在技术、服务和模式方面均需要持续不断的创新,这种创新只有资金和实力雄厚的大企业、特大企业才能承受其创新成本和风险,同时有能力将这种成本和风险降到最低。国资具有雄厚的资金实力、低廉的土地资源和良好的信誉,往往能够有效整合上下游资源,并提高协同效应形成“强强联合”,更有利于提升养老产业整体水平,具有极强的带动和示范效应。今年各国企进入养老领域总体“行”大于“言”,全国多地纷纷出台政策,鼓励国资进入养老产业,或者盘活国有闲置资产做养老。同时,地方系的国资项目有望批量涌现,成为后续三至五年持续推进的核心力量。
(二)产业资本投资模式
2014 年,产业资本集中发力养老产业,最踊跃的当属面临转型的传统产业,如经济不景气的餐饮、酒店业等。另外,多家上市公司也积极布局养老产业,如光明进入健康领域,上实系重启养老产业,九州通探索“养老+医院”模式。同时,移动医疗的崛起使得阿里巴巴、腾讯、苹果、谷歌等巨头也开始向养老产业渗透。
产业资本来源比较稳定,且多为自有资本,成本较低,谨慎的市场探索作风使得其对养老领域的投资也有着正确的认识和合理的预期,其产业资本的大规模涌入,往往伴随着新型商业模式和融资模式的出现,能够带活整个养老产业市场,也预示着养老产业开始步入发展的上升通道。
五、典型的“养老+”案例
北京太申祥和山庄是最典型的“养老+”案例,以养老为核心业务,业务体系包括:养老+医疗(太医馆)+健康管理+养生(王府会馆)+文化(太极、太和书院、中医文化传播)+ 餐饮+酒店+会务+旅游(北京市中医药旅游示范基地)等。
第四章养老产业从业机构扫描
一、养老产业从业企业名录
老年产业具体包括老龄用品业,老龄服务业,老龄房地产业和老龄金融业等四大板块。目前涉足养老产业的企业类型主要有政府机构或公益组织、医疗机构、保险类企业、房地产类企业、外资企业及其他涉及健康养老的民营企业 6 种。



二、从业企业发展预测
(一)产业中企业分工专业化
据不完全统计,目前已经有 10 余家保险企业、80 多家地产开发企业和大量的外资企业布局中国养老地产市场,投资总额超 3000 亿元。在传统房地产行业低迷而养老地产行业前景日益明朗化的大背景下,会有更多的企业参与进来。另外,随着养老产业的快速推进,各类企业的短板会暴露的更加明显,企业间分工与合作的必要性愈发凸显,风险的分拆与资金的匹配也会更加合理。市场不断分化、专业不断分工将是 2015 年的主旋律。
(二)地产企业融资渠道多样化
养老地产企业的融资渠道总体偏少,政府和民间都在进行多种创新和尝试,融资渠道也逐步呈现多样化的趋势。2013 年 9 月国务院就下发文件,提出“逐步放宽限制,鼓励和支持保险资金投资养老服务领域”。2015 年 2月国家出台了《关于鼓励民间资本参与养老服务业发展的实施意见》,原本热衷于投资常规地产的民间资本开始向养老地产领域转移,养老地产融资渠道逐渐多样化。2015年预计会有更大范围的养老金融政策放开,将会对养老地产融资产生重大影响。
(三)养老服务配套体系全面化
《关于加快发展养老服务业的若干意见》从国家战略高度提出完善养老服务的配套体系,政策上要健全养老服务政策法规体系、行业规范,服务上要将生活照料、医疗护理、精神慰藉、紧急救助等养老服务覆盖所有老年群体,产业上要实现以老年生活照料、老年产品用品、老年健康服务、老年体育健身、老年文化娱乐、老年金融服务、老年旅游等为主的养老服务业全面发展。中央明确了养老服务体系建设思路,各级地方政府会给予养老服务产业更多的优惠政策。政策放开带来的政策红利,会吸引更多企业参与到生活照料、老年健康、老年用品等上下游各个环节中。
(四)养老服务产品大众化
目前的养老产业市场,其主流产品,如养老地产市场中数量占比较高的高端养老公寓、养老社区等,多是面向具备较高支付能力的高端老年消费群体,如恭和苑、保利的和熹会、远洋椿萱茂,都定位高端,费用动辄上万,远远超过占老年市场大多数的普通消费群体的接受能力,普通大众只能依靠低水平的国家兜底方式养老。
随着大量企业进入养老市场,竞争的加剧会导致更多企业在大众化养老产品领域加大投资,从而推动养老产业从高端化向大众化转变。
第五章 养老产业行业观察与观点
一、中国养老产业现存问题剖析
(一)产业发展速度与现实购买力提升有脱节
虽然我国老龄化速度不断加快,需要养老的人数不断增加,但这并不表示真正有能力消费养老产品的市场必然巨大。我国养老产业发展的历史欠账较多,计划经济体制下社会没有完成养老的积累,经济水平提升速度低于人口老龄化速度。欧美一些发达国家在进入老龄化社会时,人均国内生产总值一般在 5000 到 10000美元,而我国尚不足 3000 美元,是典型的“未富先老”,养老消费能力及社会各项配套机制、产业还不能很好地支撑养老产业的蓬勃发展。另外,由于经济的增长及社会生存压力的增大,生育率的下降与人均寿命的延长直接导致家庭供养人力和经济资源的减少,“421”模式使得家庭养老的负担不断加重。由此可知,虽然养老产业在几年发展中取得了很大进展,市场需求和供给呈现愈发繁荣的景象,但现实的养老消费能力与现有产品供应有严重的脱节。
(二)养老产品供给类型与实际需求不匹配
我国是典型的孝道文化盛行的国家,决定了养老院等养老机构的养老方式不符合老年人及子女的养老心理需求,中国的主流养老方式应是居家社区养老。反观现在的养老产品市场,各大房地产厂商、保险公司及外资投资企业,却大都把主要精力放在了如何建设更符合老年人需求的养老机构的开发与建设上,大量机构型养老产品涌现,但却鲜有成功案例,床位空置率往往很高,数据显示全国养老床位空置率超过 50%,造成现在市场需求缺口与养老床位闲置共存的怪象;与养老观念影响并存的是多数养老机构,很难提供专业化,能满足现代老年人需要的服务,目前,只要收费合理,服务到位的养老机构,基本上都是人满为患,未来的发展,提供符合实际需要的养老服务和产品,是一个需要重点关注的问题。
(三)缺少成功且普适的商业模式及运营模式
中国的养老服务产业发展仍处于初期阶段,尤其是养老地产的开发,缺乏可普遍复制的成功模式。形成期的市场开拓者主要以中小型房地产商和新兴的专业养老服务公司为主,商业模式十分多样,既有以销售地产为主的老年公寓项目,也有主打养老服务的会员制老年生活社区。近年来,由于政府加大了对民间资本、保险资金等进入养老产业的鼓励和引导力度,养老市场的机会增加,不少大型地产商和保险公司纷纷开始介入养老产业。但由于市场的完全放开需要有一个时间过程,且养老产业相关配套和环节仍不完善甚至属于空白,虽然亲和源、绿城、保利、万科等分别探索创新出了“社区化养老”、 学院式养老”、“三位一体养老模式”和“邻里式养老”等模式,但至今为止能够盈利的养老模式仍属少数,尚没有形成可向市场推广和普及的成功的商业模式及运营模式。
如果以收入和入住作为养老项目成功的评判标准,目前成功的项目较少,具有代表性的有:北京太申祥和山庄、北京汇晨老年公寓、北京太阳城、上海亲和源等等少数几家,但目前成功的项目,其成功有特殊的历史原因和各自不同的优势,其成功的经验可以参考和学习,结合项目自身条件,打造符合市场需求的服务和运营体系,会有更多的成功机会。
(四)专业的养老服务从业人员严重短缺
中国社科院发布的数据显示,2014 年我国失能老人数量已经接近 4000万,若按照国际公认的 3 位失能老人就需配备 1 名护理人员计算,我国现在的养老护理人员缺口将近 1000 余万个,但目前中国取得养老护理职业资格的仅有 2 万多人,专业从业人员的空缺严重;其次,服务人员素质整体偏低,来源匮乏、流动性大,且 90 后青年的家庭已经普遍解决了温饱问题,适龄青年的职业认同感差,招生较困难;另外,对老年服务业的人才结构、专业结构缺乏研究,人才培养总体布局尚待制定,高校教学和专业培训服务机构的培养和培训模式都亟待改革和创新。
在养老护理员紧缺的情况下,考虑在家政服务人员输出的大县/市,建立养老护理人员的培训和输出基地是解决主要城市养老人员紧缺的一个有益尝试。
二、养老产业发展趋势预测
(一)养老机构呈现规模化、品牌化、连锁化趋势
国家相关政策陆续出台,鼓励包括外资在内的社会资本建设规模化、连锁化、有品牌影响力的养老机构。2014年 12 月 4 日,商务部、民政部发布了《关于鼓励外国投资者在华设立营利性养老机构从事养老服务的公告》,指出外商投资营利性养老机构可以从事与养老服务有关的境内投资,鼓励外国投资者发展养老机构规模化、连锁化经营,开发优质养老机构品牌。目前一些取得先机的企业已经开始探索养老项目的品牌化、连锁化经营。如红湖养老服务咨询管理有限公司分别在贵州、北京、海南兴隆、山东德州等地建设了老年公寓,将基地养老、异地连锁养老和居家养老服务业相结合,最大限度的整合社会资源,向客户提供更专业、更全面服务。2015 年,养老机构的连锁化、品牌化和规模化经营会取得进一步发展。
(二)居家养老和社区养老将仍是养老产业主战场
养儿防老、子孙绕膝、天伦之乐、老有所依、落叶归根等传统养老观念对老年群体影响深刻,大多数老人不愿远离子女独自居住。因此,居家养老和普通社区配建养老公寓的社区化养老是老年群体最容易接受的形式,满足老年人接触其
他年龄段居住者的心理诉求及降低入住和服务的成本的突出优点,让其成为市场上最受老年人消费群体喜爱的养老方式,如实践成功的万科随园嘉树。预计 2015 年,居家和社区养老仍将作为养老行业从业企业的主战场。
(三)房企主导养老地产的产业链下延将成新方式
传统地产开发商介入养老,多以开发住房的思路开发养老地产,并冠以养老的概念,最终通过住宅及配套养老服务产品销售实现投资回报,养老地产的后期运营是其短板,或运营缺失或委托专业养老服务机构。另外,专注于养老市场的产业投资者不同于房企,往往长期持有养老地产项目,后期运营获取回报是其持续性盈利的重要来源,需要较为全面的医疗康体、餐饮等养老配套服务,这也是现有养老地产开发的缺陷。
养老地产涉及物业开发、持有运营、护理服务、市场培育、资本运作等多个环节。由于业务复杂,所需资本投入大,面对越来越激烈的养老地产市场竞争,必然要求多方参与,共担风险。因此,将有越来越多的养老地产企业开始重视养老地产产业链的向下延伸,通过整合产业链资源,多方合作,确保养老地产开发下游产业链的持续性盈利。
(四)定制化的互动体验式养老产品设计更受欢迎
目前,越来越多为老年人量身定制的产品和服务开始在中国寻求出路,比如各种保健品和营养品。要想在中国未来众多涉老企业中脱颖而出,与老年消费者保持亲密的接触与互动,根据其真实需要提供定制化的养老产品变得越来越重要。
此外,退休后的老年人倾向于保持活跃的生活方式,积极参与娱乐活动。他们荷包富裕,且大多倾向于把钱花在生活体验上,大多数人会越来越多地喜欢旅游、培养兴趣、甚至从事新事业,倾向于享受体验式的老年生活,这为符合他们活跃的生活方式的养老产品和服务带来了市场机遇。
(五)智能化养老将更加普遍应用成为产业新宠
智能化养老是对养老护理人员不足的有益补充,是大数据及现代智能科技在康复、医疗、护理领域的重要实践,是养老行业发展的一个重要方向。智能化技术可以大幅度提高护理效率,减少老年人群对护理人员的依赖,同时提供性价比较好的辅助服务。预计大数据分析、机器人等更多的智能化技术,将在养老项目中得到更深入和普遍的实践。
三、中国养老产业发展机会总结
2014 年,中国的养老产业从政策颁布、产业研究到市场实践,都为养老产业的进一步迅速发展打下了夯实的基础。预计 2015 年,中国养老产业将呈现更加迅猛的发展势头,产业发展机会将存在于以下几点:
1.政策颁布将更加连续成体系,政策内容制定将直接与市场实际操作挂钩,对政策内容的跟踪透析将成为各类投资方市场角逐的关键点;
2.目前的涉老企业针对不同类型养老机构及投资主体设计相匹配的盈利模式的能力不足,成功的商业模式和盈利模式设计是弱点;
3.养老地产开发缺乏成功通用的商业模式、专业的后期运营管理经验及专业养老服务从业人员系统性培训,模式设计和人才培养将成为热点;
4.多产业联合互助,构建多方共赢的平台化生态圈是未来养老产业综合发展的重要举措和必然趋势,产业间合作共赢是取胜点。
注:本文来源中国健康养老产业联盟研究中心
